App • Mar – May 2024 • Case Study
The goal of this case study was to produce a high-fidelity prototype simulating the booking and tutor interaction flows.
Back to Portfolio
01 / DISCOVERY
The Problem
Trisha is a busy high school student, who needs help improving her academic marks whilst navigating a busy extracurricular schedule because she needs to get into her dream university course.
Hypothesis
If Trisha can book online tuition classes whilst she’s on-the-go, then she can easily and efficiently get the academic help she needs whilst maintaining her busy extracurricular schedule.
Value Proposition
Aristotle allows academic experts to provide tuition at competitive rates to high-school students seeking academic help to get the grades they need for university entrance.
02 / IDEATION
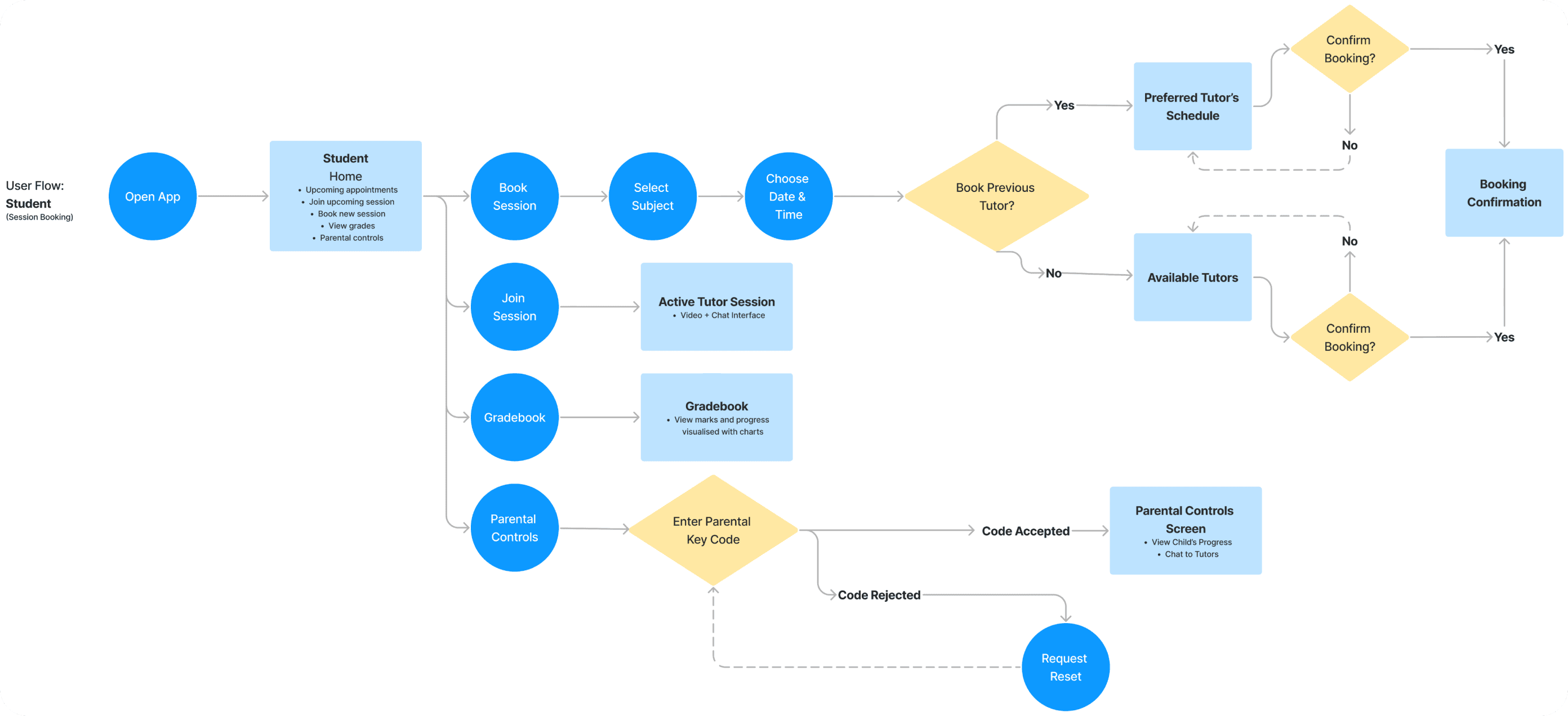
USER FLOW
INFORMATION ARCHITECTURE
Information Architecture clarified screen organization and potential user flows within Aristotle’s user experience.
SKETCH + WIREFRAMING
SKETCH
I begin most design conceptualisation with analog sketch design to rapidly explore a breadth of ideas.
LOW-FIDELITY WIREFRAMES
The sketches were then converted to digital wireframes to refine selected ideas.
BOOKING FLOW
03 / VALIDATION
USABILITY TESTING
During the prototype phase, I conducted usability testing with a low-fidelity prototype and target users that matched the project's user characteristics from the Personas. Insights from this testing guided the development of the high-fidelity mockup and prototype.
RESEARCH QUESTIONS
KPIs
FINDINGS
An affinity diagram was used to organise the qualitative findings:
This was the result of the SUS. It was expected, and motivated the need to improve the idea through design development:
04 / SOLUTION
DESIGN FRAMEWORK
A design framework comprising colour, typography and UI components was established to ensure efficiency and consistency when developing the high-fidelity design.
HIGH-FIDELITY MOCKUPS
SESSION BOOKING
TUTORIAL SESSION
TRACKING PROGRESS
PROTOTYPE
05 / LEARNINGS
I learned the UX design process through the design thinking method, acquired technical skills through working in Figma and enjoyed seeing a project from inception to hi-fidelity prototype.
NEXT STEPS
As this was a case study introducing me to user experience design, the scope of the project was limited to the main user flows. In future, I would like to expand the app’s design to explore the tutor-side of the user flow (managing students, earnings and bookings), looking at a tablet/iPad interface design for the tutor’s presentation mode, and incorporate another round of user testing to better understand how this user flow can work to its full potential.
Want to learn more about this project?
Get in touch




















