Web Platform • Nov 2024 — Feb 2025 • Case Study
DebtBusters, South Africa's leading debt counsellor, aimed to drive conversions with a single CTA on their sales platform's Credit Report page.
By clarifying the UI and page hierarchy, the redesigned Credit Report page now leads users more effectively to action.
Impact: Increased Sales Conversion
Clearer UI and navigation helped this page drive 25% of all on-platform sales
My role
Led UX and UI design as part of the digital product team
01 / DISCOVERY
THE BRIEF
Design Objective
Improve visual hierarchy and usability to address low engagement and lack of actionable utility on the existing accounts page.
Business Objective
Increase user traffic to the accounts page and leverage it as a conversion point for users eligible for debt consolidation.
BEFORE THE REDESIGN
Design Challenges
Unclear visual hierarchy made it difficult for users to quickly understand key information (reduced scan-ability)
Mobile experience was overcrowded, despite most users accessing the page on mobile devices
Lack of context reduced the page’s relevance and utility for users
Design Hypothesis
A CTA on its own won’t boost engagement due to the page’s visual and contextual shortcomings.
Clarifying content flow and providing context will make the CTA more compelling to eligible users
02 / IDEATION
USER STORY
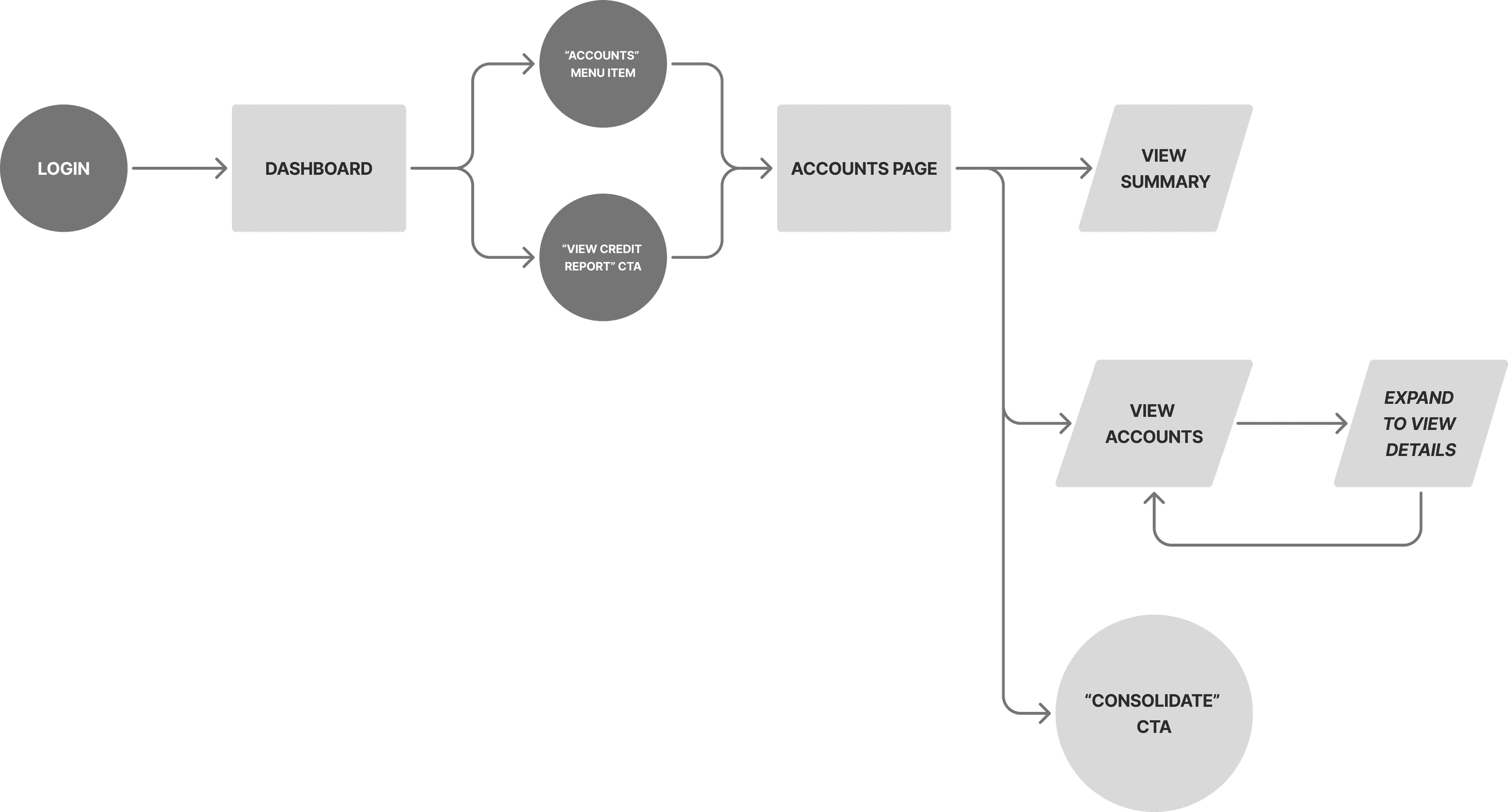
USER FLOW
The redesigned flow established clear interaction patterns that brought structure and clarity to the experience.
FLOW OPTION A
SELECTED OPTION
This flow allows the user to immediately see a summary of their credit situation, whilst also prominently presenting the conversion CTA upfront to address stakeholder requests. A user is thus better informed, and the CTA's message has enhanced impact.
FLOW OPTION B
ALTERNATIVE TEST
In this flow, the consolidated CTA was placed at the end of the page to encourage users to first understand their financial situation and build confidence before acting. However, placing it below the fold—especially on mobile—risked it being overlooked, reducing the page’s ability to drive action.
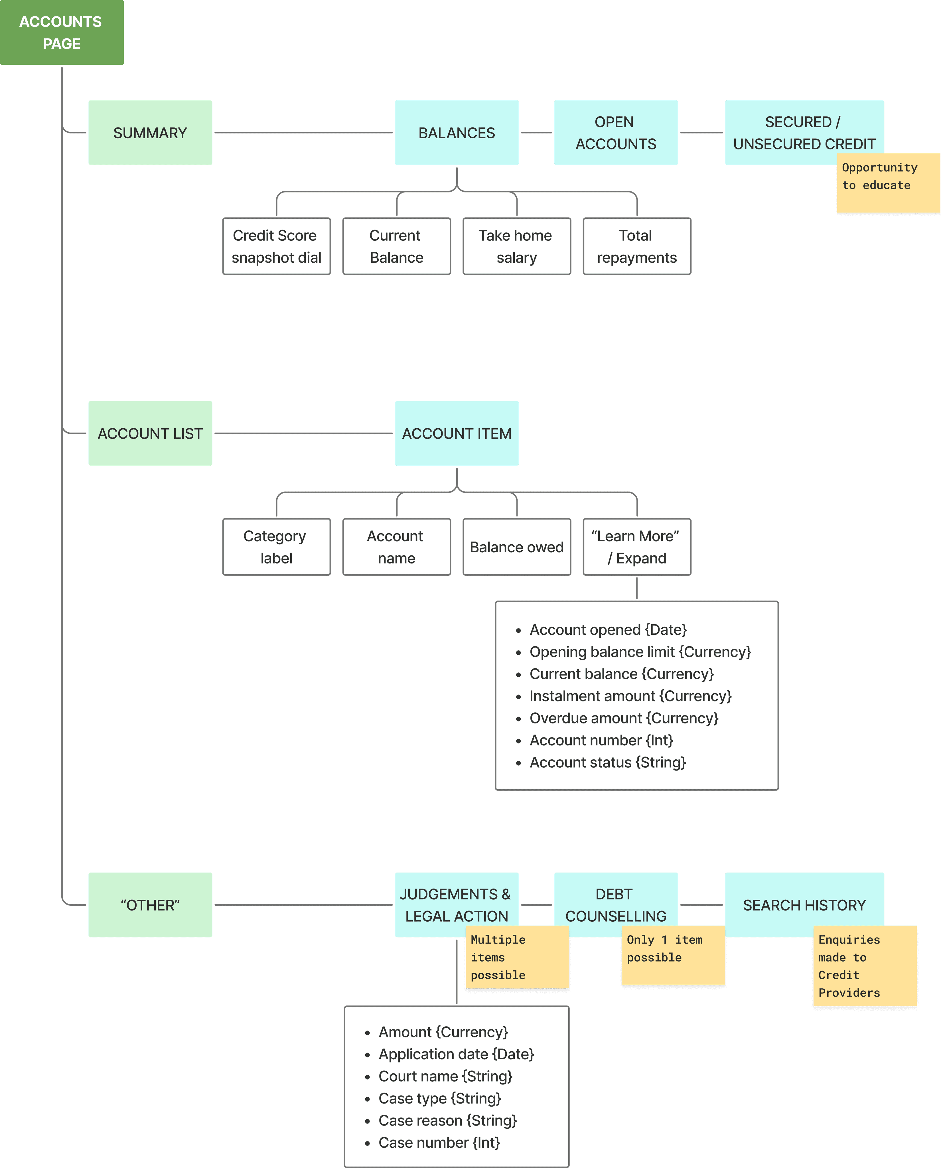
INFORMATION ARCHITECURE
Using the new user flow as a guide, I re-evaluated the page structure to define the optimal layout, ensuring key elements (like the summary and conversion CTA) were positioned for maximum impact.
The design applied chunking to clearly group the report’s three key areas, introduced progressive disclosure for smoother navigation, and added a top-level summary to reduce cognitive load and give users greater control in exploring their financial situation.
WIREFRAMES
The new structure, transferred from the Information Architecture investigation, can be summarised with this schematic:
TEST DESIGNS
I work through a structured, iterative process, exploring various options and experiments. With a predominantly mobile user base, I employed a mobile-first approach to the visual design, building the experience from the ground up.
These are some of the test designs generated in this part of the workflow:
03 / SOLUTION
DESIGN ELEMENTS
ICONOGRAPHY REFINEMMENT
Account icons were redesigned with a cleaner, bolder look to build trust and credibility, replacing the original crayon-style icons that added visual noise and clashed with the seriousness of the information.
ACCOUNT DETAIL CARD
Account details were redesigned with the addition of relevant symbols and improved containment, enhancing scan-ability and readability.
HIGH-FIDELITY MOCKUPS
04 / KEY TAKEAWAYS
This project reinforced the importance of stakeholder alignment and scope management. What began as a minor UI tweak evolved into a full-page redesign after early discovery work revealed deeper UX issues. Collaborating with the product owner, I learned to define clearer briefs and communicate usability challenges in business terms, “visualising the problem” through wireframes and heuristic markups to gain buy-in efficiently.
Since launch, this redesigned secondary page has helped drive 25% of digital portal sales, a significant win, given it previously had no lead-gen CTA and competes with multiple prompts on the main dashboard.
This can be attributed to:
Narrative-driven design: A full-page redesign added context and improved readability, turning the credit report into a meaningful story that motivates users to engage with the Consolidate CTA, strengthening the path to conversion.
Information chunking: Breaking down content and formatting data (e.g. currency indicators) brought clarity and structure to an otherwise overwhelming page.
Note: Since the release of this update, I’ve redesigned the project’s UI. While the visuals have been refreshed, the core concepts that improved user experience and boosted sales remain unchanged.
This case study highlights my contributions to features developed as part of my role at Confluent Services. The work was completed collaboratively, and all product assets, designs, and trademarks remain the property of their respective owners.
Want to learn more about this project?
Get in touch

















